0871-67213459
网站首页
关于协会
协会简介
营业执照
协会章程
组织机构
业务范围
协会维权
协会资讯
协会动态
协会文件
协会专利
行业报告
政策法规
协会会员
会长单位
副会长单位
理事单位
会员单位
加盟协会
入会办法
会费标准
入会申请书
会员登记表
行业资讯
联系方式
招贤纳士
当前位置:
首页
>
协会资讯
>
协会文件
> 列表
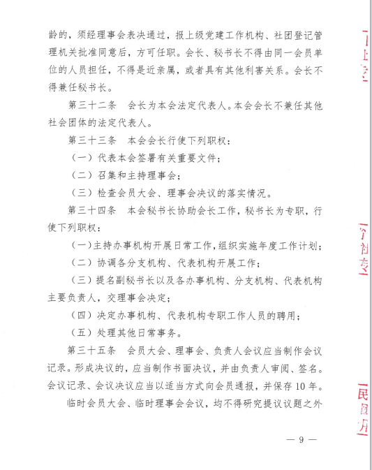
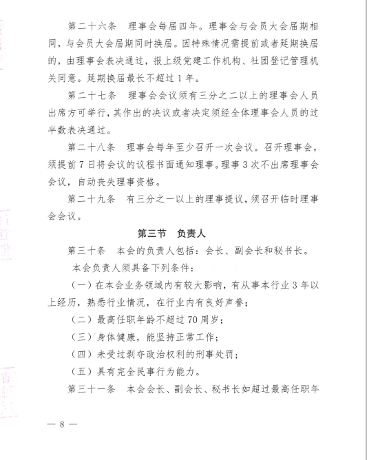
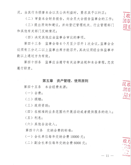
云南省水泥制品协会章程
作者:admin 时间:2024-09-12 17:09:51 点击:
次
上一篇:
1.云南省水泥制品协会组织架构
下一篇:
最后一页
相关文章
电话:0871-67213459
地址:中国(云南)自由贸易试验区昆明片区经开区阿拉街道办事处东郊大石坝普照村
copyright ©2024 云南省水泥制品协会
滇ICP备19009095号-1
高德地图
百度地图
取消
首页
电话
导航
客服